En
تحت الإنشاء
اتصل بنا
لارسال شكوى او استفسار
بريد الاقسام
الحكومة الالكترونية
اصدارات ومطبوعات
الخطة التدريبية
نوعية المستهلك
الفهرس الموحد
المقالات
الدراسات والبحوث
ايفادات السادة المسؤولين
مكتبة الصور
مكتبة الفيديو
بروشور
COSQCاضف تطبيق
ارشيف الاخبار
خدمات الجهاز
المقاييس
القوانين والانظمة
الادلة
القوانين
التعليمات
المنظمة العالمية للملكية الفكريةWIPO
كتب الشكر
المكافآت
المشتريات
عن الجهاز
نبذة عن الجهار
سياسة الجودة
التقرير السنوي
الهيكل التنظيمي
رسالتنا و قيمنا و رؤيتنا
السير الذاتية
ايفادات السادة المسؤولين
المواصفات
منح شهادات انظمة الجودة
مديرية براءات الاختراع والنماذج الصناعية
الفحوصات المختبرية
المعايرات الصناعية
المصوغات
المركز الإعلامي
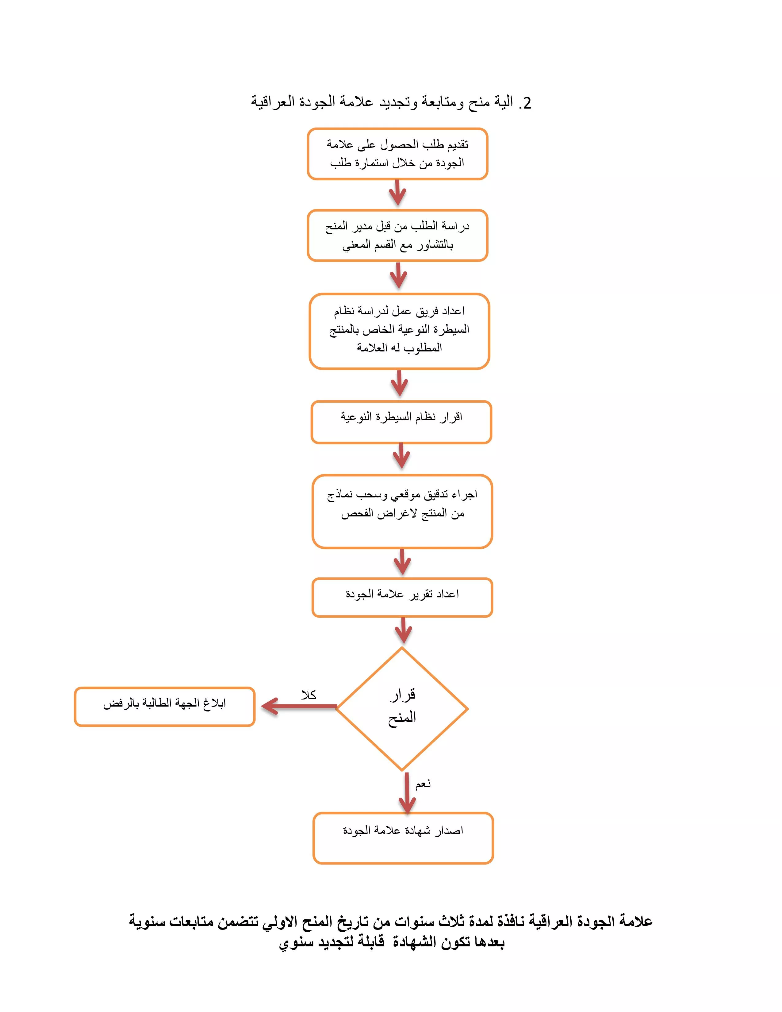
الية منح العلامة
بيت
منح الشهادات
الية منح العلامة