الهيكل التنظيمي
الهيكلية الإدارية لعملية منح الشهادات
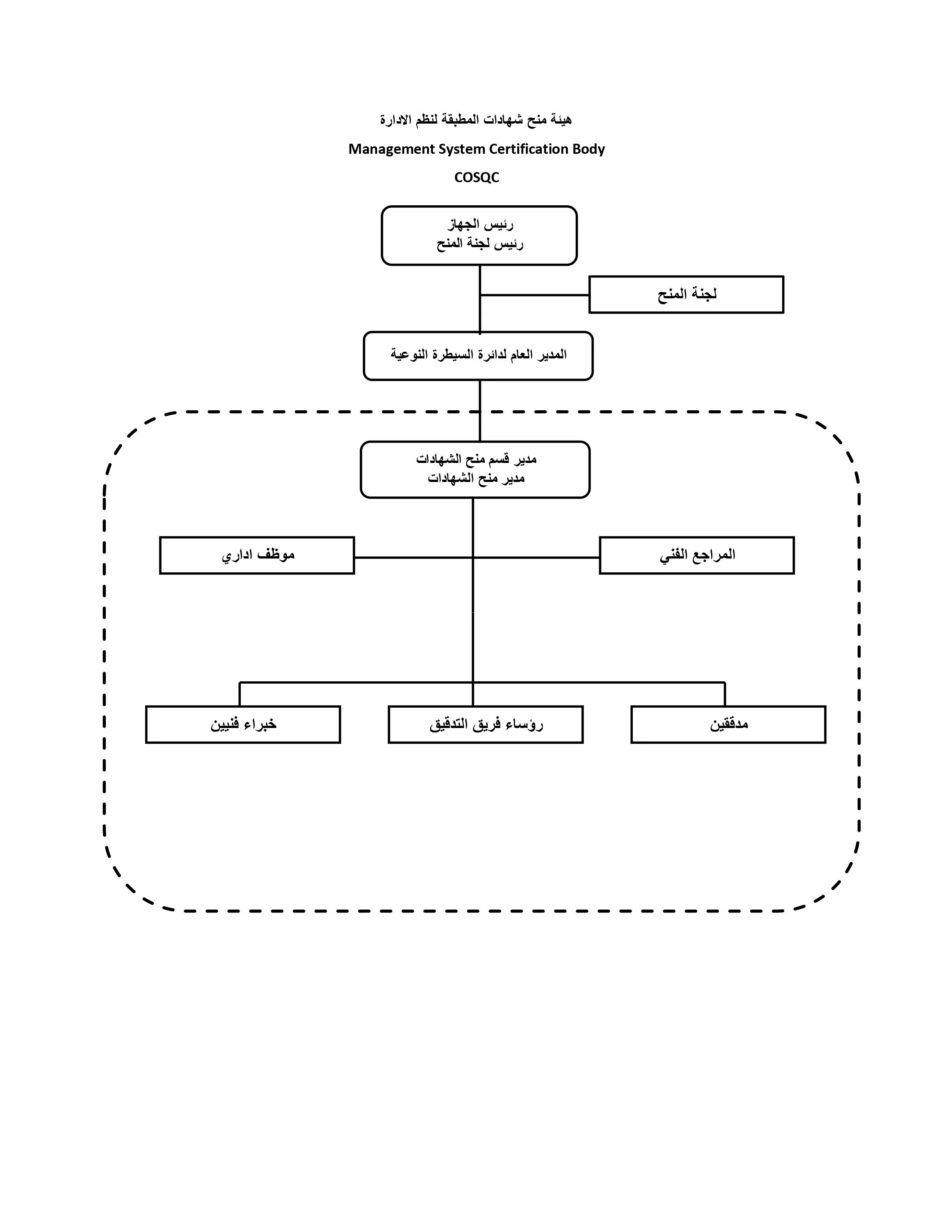
تتم عملية تقديم خدمات منح شهادات المطابقة لنظم الإدارة من قبل الجهاز المركزي من خلال هيكلية تنظيمية محددة كما هو موضح بالشكل أدناه:

الهيكلية الإدارية لعملية منح الشهادات
تتم عملية تقديم خدمات منح شهادات المطابقة لنظم الإدارة من قبل الجهاز المركزي من خلال هيكلية تنظيمية محددة كما هو موضح بالشكل أدناه:
